为加快打造企业合规示范区,进一步整合企业合规服务资源,为企业建立合规管理体系提供专业支撑,深圳市司法局联合深圳市企业合规协会、深圳市律师协会近日公布了首批深圳市企业合规服务机构库、产品库及专业人才库拟入库名单。
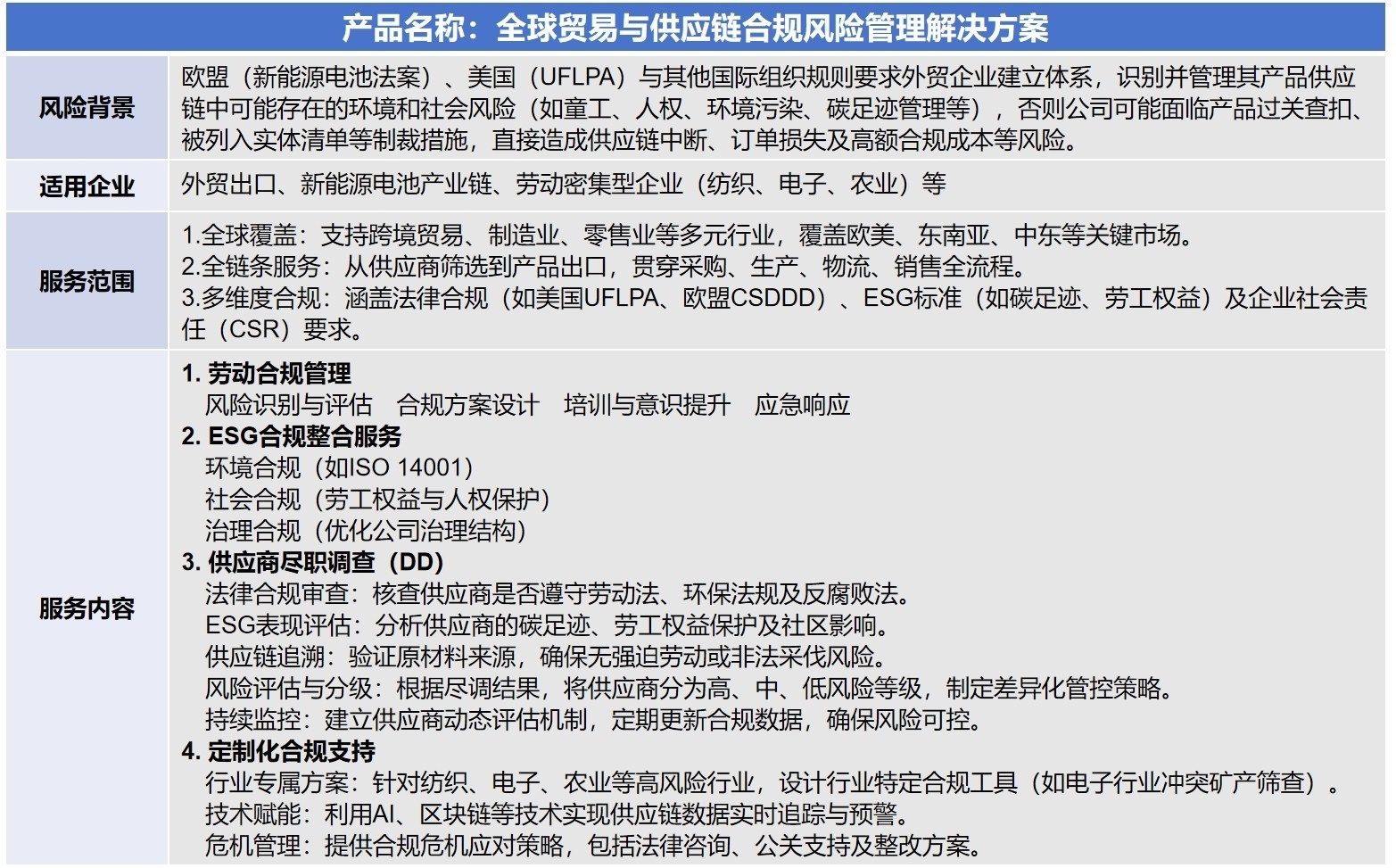
经专家评审等程序遴选,天达共和大湾区深圳办黄嘉洁律师团队结合客户需求与前沿趋势打造的两款合规服务产品入选“深圳市企业合规服务产品库”,天达共和入选“深圳市企业合规服务机构库”,该团队也凭借在数据合规领域、贸易与供应链合规领域卓越的专业实力、成熟的服务产品与国际化的视野入选“深圳市企业合规服务专业人才库”,成为深圳市打造企业合规示范区的重要专业支持力量之一。


天达共和律师事务所始终将合规业务视为核心发展与重点投入领域,致力于为客户提供体系化、前瞻性的合规法律服务。目前,天达共和已组建了跨地域、跨领域的专业合规团队,汇聚了众多在合规管理、政府监管、风险防控等方面经验丰富的律师与顾问,并持续深化合规专业平台建设。
以此为契机,天达共和将继续夯实合规业务的专业根基,赋能企业依法合规经营与高质量可持续发展,并为营造市场化、法治化、国际化的营商环境贡献智慧与力量。
联系我们
关注公众号
联系我们